会場の説明の前に少々・・・。
毎度のことですが前日と当日朝に設営作業を行います。
下記の時間から設営を行います、もし可能でしたらお手伝いいただけますと幸いです。
★前日設営(8/31土):17:30~20:30(集合:2Fサブアリーナ前)
※飲み物を用意してお待ちしています。
★当日設営(9/1日): 9:00~
さて、会場についてです。
今年の富士見公式練習会の会場はいつもの富士見市立市民総合体育館ですが、
これまでのメインアリーナではなくサブアリーナとなります。
サブアリーナは施設の2階にあり、広さはメインアリーナの1/3程です。
これまでのように広大な待機エリアを設けることができないため、
競技グループごとに準備エリアを入れ替わりで使って頂くことにしました。
受付時に準備エリアを指定しますので指示に従っていただきますようお願いします。
今年の富士見公式練習会の会場はいつもの富士見市立市民総合体育館ですが、
これまでのメインアリーナではなくサブアリーナとなります。
サブアリーナは施設の2階にあり、広さはメインアリーナの1/3程です。
これまでのように広大な待機エリアを設けることができないため、
競技グループごとに準備エリアを入れ替わりで使って頂くことにしました。
受付時に準備エリアを指定しますので指示に従っていただきますようお願いします。
準備エリアには会場の都合により椅子を用意できません。
何卒ご了承ください。
準備エリアの使用可能時間は受付開始時刻10分後から競技終了時刻までとなります。
タイムテーブルにある「準備エリア占有可 時間」がこの時間となります。
入れ替えに余裕をとっておりませんので競技終了後は準備エリアの荷物を
速やかに片づけた後、パーソナルデータシートを集計担当にお渡しください。
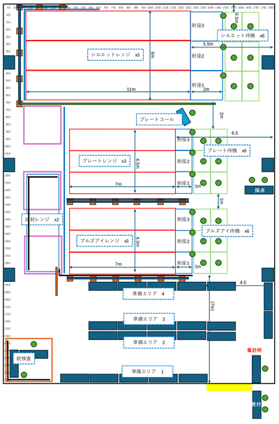
会場は入り口から奥行方向に長いアリーナで手前から、
・準備エリア
・ブルズアイレンジ
・プレートレンジ
・シルエットレンジ
となります。
射座は手前から、1番・2番・3番の順になります。
受付は会場入り口手前、受付が終わりましたら入り口すぐ左手の準備エリアで
競技銃とパーソナルデータシート、ブルズアイターゲットの準備をしていただきます。
初参加の方はスタッフがアテンドいたしますのでご安心ください。
準備が終わりましたら、準備エリア奥の銃検スペースで銃検査を受けていただきます。
持ち込んだ競技銃が銃検査に合格しますと、晴れて試射や競技での使用が可能となります。
試射レンジも待機エリア奥に用意しています。
試射での発射数に制限は設けませんが、5発ごとに試射待ち列の最後尾にお回りください。
(試射待ちの方がいなければ5発以上連続で発射可となります。)
試射レンジの使用は自グループの「準備エリア占有可 時間」内となります。
事前に会場入りしての練習・調整には使用できませんのでご容赦ください。
会場とは別に3階の和室を待機スペースとして確保しております。
仲間の到着待ったり、早く到着しすぎた場合の時間調整、
速やかに片づけた後、パーソナルデータシートを集計担当にお渡しください。
会場は入り口から奥行方向に長いアリーナで手前から、
・準備エリア
・ブルズアイレンジ
・プレートレンジ
・シルエットレンジ
となります。
射座は手前から、1番・2番・3番の順になります。
受付は会場入り口手前、受付が終わりましたら入り口すぐ左手の準備エリアで
競技銃とパーソナルデータシート、ブルズアイターゲットの準備をしていただきます。
初参加の方はスタッフがアテンドいたしますのでご安心ください。
準備が終わりましたら、準備エリア奥の銃検スペースで銃検査を受けていただきます。
持ち込んだ競技銃が銃検査に合格しますと、晴れて試射や競技での使用が可能となります。
試射レンジも待機エリア奥に用意しています。
試射での発射数に制限は設けませんが、5発ごとに試射待ち列の最後尾にお回りください。
(試射待ちの方がいなければ5発以上連続で発射可となります。)
試射レンジの使用は自グループの「準備エリア占有可 時間」内となります。
事前に会場入りしての練習・調整には使用できませんのでご容赦ください。
会場とは別に3階の和室を待機スペースとして確保しております。
仲間の到着待ったり、早く到着しすぎた場合の時間調整、
試合後の休憩や反省会等ご自由にお使いください。
和室は飲食可のお部屋となっています。食事の際も和室をご利用ください。
尚、和室からサブアリーナへの移動等、体育館内を競技銃を持って移動する際は
和室は飲食可のお部屋となっています。食事の際も和室をご利用ください。
尚、和室からサブアリーナへの移動等、体育館内を競技銃を持って移動する際は
ガンケースに収めて移動いただきますようお願いいたします。
銃口カバーのみでの移動はサブアリーナ内のみとさせていただきます。
最後に各施設の使用にあたっての貴重品や競技銃は選手各位の責任の下、
銃口カバーのみでの移動はサブアリーナ内のみとさせていただきます。
最後に各施設の使用にあたっての貴重品や競技銃は選手各位の責任の下、
管理をお願いいたします。
盗難や用具の破損等につきまして、
盗難や用具の破損等につきまして、
富士見スポーツシューターズおよび日本エアースポーツガン協会は
責任を負いかねますことを了承ください。
なお体育館には貴重品用のロッカーがございます。
責任を負いかねますことを了承ください。
なお体育館には貴重品用のロッカーがございます。
使用の際は体育館の受付で申し込みください。

APSことなら日本スポーツガン協会HPとAPSカップ非公式サイトへ





















